广西壮族自治区民政厅 广西壮族自治区财政厅 关于印发广西壮族自治区养老服务补贴管理办法(试行)的通知
来源:广西壮族自治区民政厅 广西壮族自治区财政厅 |
发布日期:2024-12-30 15:35














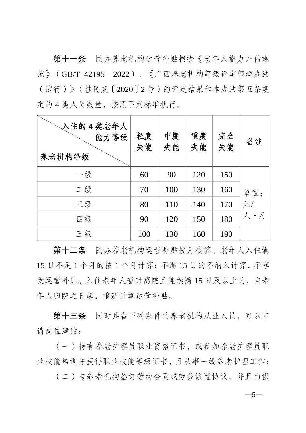
分享本页面至:



