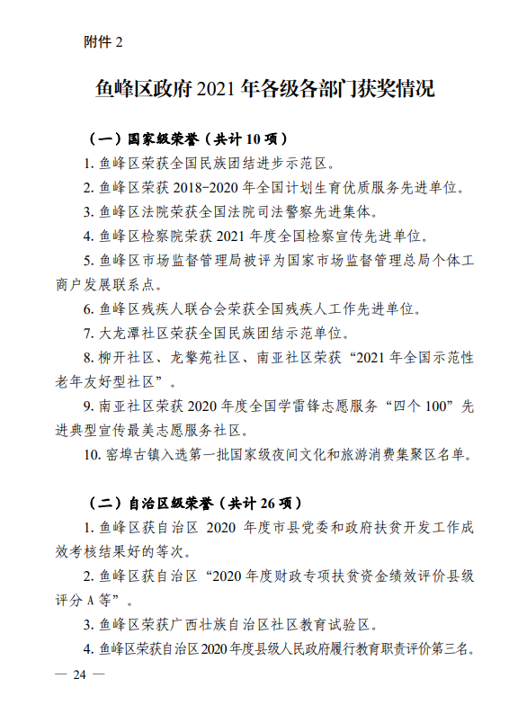
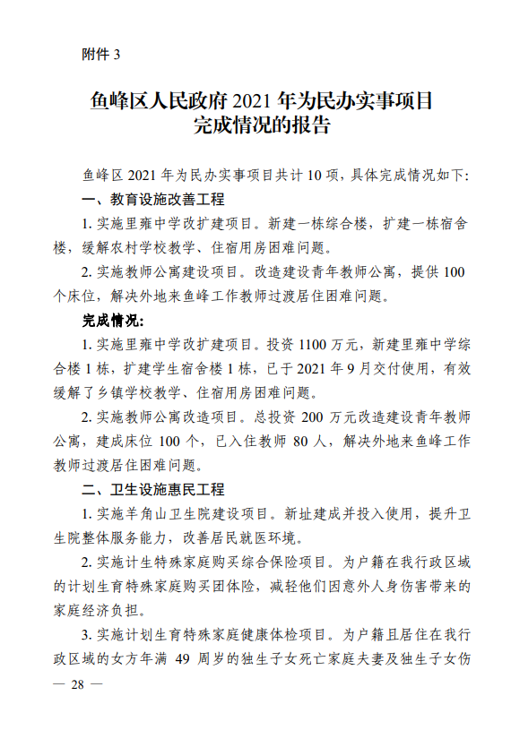
鱼峰区2022年政府工作报告
来源:鱼峰区人民政府 |
发布日期:2022-01-26 10:00

































分享本页面至:



