统计领域应知应会知识
1什么是地区生产总值(GDP)?
地区生产总值=第一产业增加值+第二产业增加值+第三产业增加值。
第一产业
农林牧渔业-农林牧渔专业及辅助活动;
第二产业
工业+建筑业-开采专业及辅助活动-金属制品、机械和设备修理业;
第三产业
服务业(7个大行业和辅助活动);
批发和零售业;交通运输仓储和邮政业;住宿和餐饮业;金融业;房地产业;营利性服务业;非营利性服务业。农林牧渔专业及辅助活动、开采专业及辅助活动、金属制品、机械和设备修理业。
2什么是地区生产总值(GDP)核算?
GDP核算采用下算一级方式,按照国家下算全区,自治区下算各地市,市级下算各县(区)的模式核算,以上级统计部门最终反馈的数据为准。只有季度才有反馈数,月度均为预测数据,在每季度结束后的下一月度中下旬,市统计局组织各县(区)统计局共同核算各县(区)生产总值季度数据。
GDP及三次产业反馈的总量为现价,增长速度按不变价计算。其中,现价又称当时价格,也就是报告期当时的价格水平。不变价是固定不变的价格,有时也叫固定基期价格,以反映不同年份之间实物量变化而采用的价格形式,因此会有反馈数对比去年出现总量变高,增速变低或者总量变低增速变高的情况。
核算GDP的基础指标表



3什么是工业统计?
工业是国民经济主导产业之一,是采掘自然物质资源和对工业品原料及农产品原料进行加工的社会生产部门。根据国民经济行业分类标准(2017),工业活动包括采矿业,制造业,电力、热力、燃气及水生产和供应业三大门类。
统计范围:
年主营业务收入和工业总产值同时达到2000万元及以上的工业法人单位、视同法人的产业活动单位(含符合条件的汽车整车制造行业产业活动单位)以及规模以上工业个体经营户。
统计原则:
按照经营地在地原则进行统计。视同法人单位与法人单位履行相同的统计义务,填报法人单位调查表。
工业总产值:
工业总产值=成品价值+自制半成品在制品期末期初差额价值+对外加工费收入(简单而言,工业总产值=报告期内产品的生产量*产品的不含税销售平均单价之和---无论是否销售)。
工业增加值:
(1)生产法:工业增加值=工业总产值-中间投入+应交增值税
(2)收入法:工业增加值=折旧+劳动者报酬+生产税净额(含应交增值税)+营业盈余。
工业增加值率:
工业增加值率=工业增加值/工业总产值*100%
4什么是贸易统计?
根据国民经济行业分类标准(2017),贸易统计的范围包括批发业、零售业、住宿业、餐饮业四个大类。
限额标准:
批发业:年主营业务收入2000万元;
零售业:年主营业务收入500万元;
住宿业:年主营业务收入200万元;
餐饮业:年主营业务收入200万元。
商品销售额:
指对本单位以外的单位和个人出售的商品金额(含增值税),以及出售给本单位且开具增值税发票的商品金额。在批发和零售业中,本指标反映国内销售的商品以及出口商品的总价。
营业额:
指本单位在经营活动中,因提供服务或销售商品等取得的全部收入(含增值税),收入主要来源于提供客房及餐饮服务、商品销售和其他服务,如商务服务。不包括多产业法人企业附营的其他行业产业活动单位的餐费收入、商品销售收入等各项收入。
社会消费品零售总额:
是指企业(单位、个体户)通过交易直接售给个人、社会集团非生产、非经营用的实物商品金额,以及提供餐饮服务所取得的收入金额。社会消费品零售总额由商品销售和餐费收入两大部分构成。(注:此为季度数据,月度仅有限额以上消费品零售额)
社会消费品零售总额=批发零售业零售额+住宿餐饮业商品销售+住宿餐饮业餐费收入。
5什么是服务业统计?
统计范围:
•辖区内年营业收入2000万元及以上服务业法人单位。包括:交通运输、仓储和邮政业,信息传输、软件和信息技术服务业,水利、环境和公共设施管理业三个门类和卫生行业大类。
•辖区内年营业收入1000万元及以上服务业法人单位。包括:租赁和商务服务业,科学研究和技术服务业,教育三个门类,以及物业管理、房地产中介服务、房地产租赁经营和其他房地产业四个行业小类。
•辖区内年营业收入500万元及以上服务业法人单位。包括:居民服务、修理和其他服务业,文化、体育和娱乐业两个门类,以及社会工作行业大类。
统计原则:
•法人统计原则。调查单位下属的产业活动单位数据应合并至法人单位一并填报,不得“打捆”上报多个法人单位数据,不得漏统产业活动单位数据。
•经营地在地统计原则。根据实际经营地统计,不得将没有实际生产经营地的调查单位纳入本地统计调查范围。
•统计口径可比原则。调查单位拆分、兼并、重组,全额法净额法调整等口径不可比时,需及时将同期数调整为相同口径。
•不重复报送原则,调查单位不能重复报送统计数据,同一法人单位只能在一个地区统计,不能在多个地区同时报送。
6什么是房地产统计?
统计范围:
有开发经营活动的全部房地产开发经营业法人单位及属的产业活动单位。
统计原则:
辖区内房地产开发经营业法人单位按照在地原则进行统计。
商品房销售面积:
指报告期内出售商品房屋的合同总面积(即双方签署的正式买卖合同中所确定的建筑面积)。商品房销售面积由现房销售面积和期房销售面积两部分组成。
本年完成投资:
指从本年1月1日起至报告期完成的全部投资额。具体指各种登记注册类型的房地产开发法人单位统一开发的住宅、饭店、宾馆、度假村、写字楼、办公楼等房屋建筑物,配套的服务设施,土地开发工程(如道路、给水、排水、供电、供热、通讯、平整场地等基础设施工程)和土地购置的投资。本年完成投资不包括单纯的土地开发和交易活动。
7什么是建筑业统计?
统计对象:
建筑业是国民经济中专门从事建筑安装工程施工的物质生产部门。建筑业生产就是以工农业产品为原料,经过建筑安装活动形成各种用途的固定资产。
主要范围:
•各种房屋、建筑物和构筑物的建造;
•各种线路、管道和机械设备的安装;
•原有房屋、建筑物和构筑物的修理;
•部分非标准设备的制造;
•原有房屋、建筑物和构筑物的装饰装修等。
建筑业总产值:
指以货币表现的建筑业企业在一定时期内生产的建筑业产品和服务的总和。建筑业总产值包括建筑工程产值、安装工程产值和其他产值三部分内容,不包括境外产值。
8什么是固定资产投资统计?
固定资产投资是指以货币形式表现的在一定时期内建造和购置固定资产的工作量以及与此有关的费用的总称。是反映本年的实际投资规模、计算有关投资效果、进行国民经济核算和经济分析的重要指标。固定资产投资分为项目投资及房地产投资,其中项目投资分为工业投资、基础设施建设投资及其他投资。
工业固定资产投资是固定资产投资项目建成投产后的主要产品种类属工业品或主要用途是用于工业经济活动的投资。总投资500万元(含)以上的工业项目应该纳入统计范围。工业投资项目包括新建、扩建、改建或技术改造、迁建、恢复建设、单纯购置、单纯建造生活设施7种类型。
统计范围:
包括各种登记注册类型的法人单位、个体经营户、其他单位进行的计划总投资500万元及以上项目的投资情况,不包括农户投资。
固定资产投资项目纳统情况一览表

9什么是农业统计?
农作物生产情况统计:
农作物主要分为粮食作物(谷物、薯类、豆类)和经济作物(油料、棉花、生麻、甘蔗、烟叶、中草药材、蔬菜、食用菌、瓜果类、其他农作物等)。
农作物的播种面积和产量统计。农作物的统计年度为凡是在本日历年度内(自1月1日至12月31日)收获的农作物(包括上年秋冬播和本年春播、夏播、以及南方地区的晚秋播而在本年收获的全部农作物),都要统计填报。
畜牧统计:
主要畜禽监测调查实行以省为总体的抽样调查,生猪调出大县监测调查实行以县为总体的抽样调查。猪、牛、羊、家禽养殖场(户)分别划定切割点,区分为大型养殖场(户)和非大型养殖场(户),大型养殖场(户)全数作为调查样本,非大型养殖场(户)经概率抽样获得调查养殖场(户)样本。主要畜禽监测调查网点和样本经总队审定,报国家统计局批准后,不得随意更换。
10什么是劳动工资统计?
统计范围:
全部地域的一套表法人单位和非一套表法人单位。
统计内容:
本制度的统计调查内容是调查对象单位中的从业人员及工资总额等情况。
统计原则:
单位从业人员以“谁发工资谁统计(劳务派遣人员除外)”为基本统计原则,劳务派遣人员按照“谁用工谁统计”的原则统计。
工资总额的计算原则应以直接支付给本单位全部从业人员的劳动报酬为依据,各单位支付给本单位全部从业人员的劳动报酬以及其他根据有关规定支付的工资,不论是计入成本的还是不计入成本的,不论是以货币形式支付的还是以实物形式支付的,均应列入工资总额的计算范围。
各单位在统计月度、季度、年度工资总额时,遵循“何时发何时统”的原则,奖金和补发工资均在实发月份统计。但对于提前预发下月的工资,仍统计在应发月的工资总额中。
举例说明:无论单位是否存在错月发放工资的情况,一季度单位填报工资总额数据时,应以1月1日-3月31日财务账及相关工资发放凭证为填报的主要依据。如果一季度报告期内发生补发工资或者奖金的,可以统计在一季度,如提前预发4月份工资或者奖金的,预发部分不能在一季度进行统计,应统计在二季度。
统计方法:
一套表法人单位采用全面调查方法,非一套表法人单位采用抽样调查方法。调查单位可以直接通过国家统计联网直报门户的一套表企业登录入口和劳动工资非一套表调查单位登录入口报送数据。没有联网直报条件的非一套表调查单位可以通过其他形式报送报表,由统计机构按规定流程代录数据。国家铁路运输业数据由国家统计局从中国国家铁路集团有限公司取得后反馈各省。
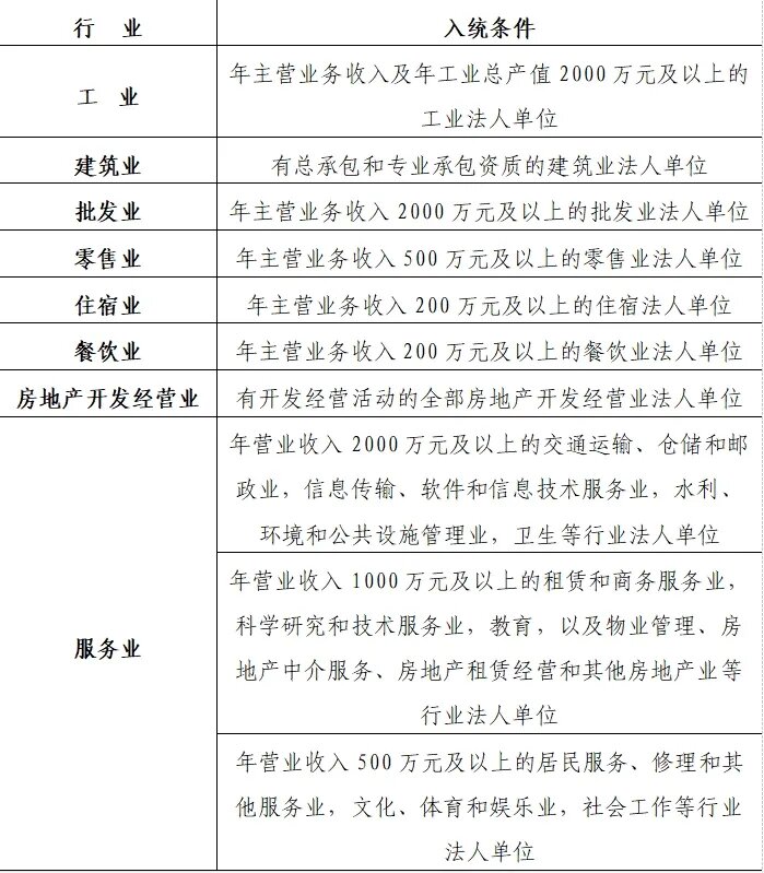
11什么是上规入统?
“规上”企业是经济发展的主导力量和重要支撑,对全面真实反映经济社会发展状况起着积极作用。按照国家统计局“先进库,后报数”的原则,达到规模标准的企业提供入统相关资料,经各级统计机构审核通过后,可成为“规上”企业纳入所在地统计调查单位库。
已达到规上单位规模标准且具备报送数据条件但尚未纳入规上单位统计调查的单位,有义务按要求及时向所在地政府统计机构提供入库申报相关资料。具体每个行业的入统标准如下:


12什么是住户调查?
住户调查主要反映居民家庭收入和支出状况,同时还提供家庭就业、消费、住房、社区发展等有关信息,是十分重要的民生统计。进一步做好住户调查工作,提高调查数据质量,对于加快建设收入信息监测系统,更好的满足党和政府以及社会对居民生活状况信息的需求,合理调整收入分配关系、促进城乡居民收入增长,建立扩大消费需求的长效机制,切实保障和改善民生,具有重要意义。
四大收入八大支出指标解释
1.居民可支配收入
居民可支配收入指居民可用于最终消费支出和储蓄的总和,即居民可用于自由支配的收入。既包括现金收入,也包括实物收入。按照收入的来源,可支配收入包含四项,分别为:工资性收入、经营性净收入、财产性净收入和转移性净收入。
(1)工资性收入:指就业人员通过各种途径得到的全部劳动报酬和各种福利,包括受雇于单位或个人、从事各种自由职业、兼职和零星劳动得到的全部劳动报酬和福利。
(2)经营净收入:指住户或住户成员从事生产经营活动所获得的净收入,是全部经营收入中扣除经营费用、生产性固定资产折旧和生产税之后得到的净收入。
计算公式为:经营净收入=经营收入-经营费用-生产性固定资产折旧-生产税
(3)财产净收入:指住户或住户成员将其所拥有的金融资产、住房等非金融资产和自然资源交由其他机构单位、住户或个人支配而获得的回报并扣除相关的费用之后得到的净收入。财产净收入包括利息净收入、红利收入、储蓄性保险净收益、转让承包土地经营权租金净收入、出租房屋净收入、出租其他资产净收入和自有住房折算净租金等。财产净收入不包括转让资产所有权的溢价所得。
(4)转移净收入:
计算公式为:转移净收入=转移性收入-转移性支出
①转移性收入:指国家、单位、社会团体对住户的各种经常性转移支付和住户之间的经常性收入转移。包括养老金或退休金、社会救济和补助、政策性生产补贴、政策性生活补贴、救灾款、经常性捐赠和赔偿、报销医疗费、住户之间的赡养收入,本住户非常住成员寄回带回的收入等。转移性收入不包括住户之间的实物馈赠。
②转移性支出:指调查户对国家、单位、住户或个人的经常性或义务性转移支付。包括缴纳的税款、各项社会保障支出、赡养支出、经常性捐赠和赔偿支出以及其他经常转移支出等。
2.居民消费支出
居民消费支出是指居民用于满足家庭日常生活消费需要的全部支出,既包括现金消费支出,也包括实物消费支出。消费支出可划分为食品烟酒、衣着、居住、生活用品及服务、交通通信、教育文化娱乐、医疗保健以及其他用品及服务八大类。
(1)食品烟酒:指用于各种食品和烟草、酒类的支出。
(2)衣着:指与居民穿着有关的支出,包括服装、服装材料、鞋类、其他衣类及配件、衣着相关加工服务的支出。
(3)居住:指与居住有关的支出,包括房租、水、电、燃料、物业管理等方面的支出,也包括自有住房折算租金。
(4)生活用品及服务:指家庭及个人的各类生活品及家庭服务。包括家具及室内装饰品、家用器具、家用纺织品、家庭日用杂品、个人用品和家庭服务。
(5)交通通信:指用于交通和通信工具及相关的各种服务费、维修费和车辆保险等支出。
(6)教育文化娱乐:指用于教育、文化和娱乐方面支出。
(7)医疗保健:指用于医疗和保健的药品、用品和服务的总费用。包括医疗器具及药品,以及医疗服务。
(8)其他用品及服务:指无法直接归入上述各类支出的其他用品与服务支出。
【打印正文】



